******best365英国体育在线(中文)有限公司
best365英国体育在线 slogan
学院新闻
当前位置: 首页 > 学院新闻 > 正文
喜报 | 学院师生在第二届重庆市大学生乡村振兴创意大赛中再创佳绩

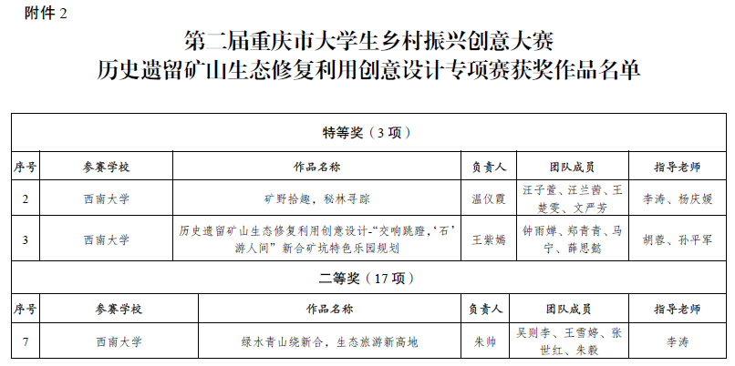
根据《重庆市教育委员会等六部门关于第二届重庆市大学生乡村振兴创意大赛获奖情况的通报》(渝教高函〔2023〕17号),best365英国体育在线师生在第二届重庆市大学生乡村振兴创意大赛中再创佳绩,荣获特等奖2项、二等奖1项、三等奖1项。学院新文科实验室副主任李涛老师获“优秀指导教师”和“优秀组织工作者”荣誉称号。

 

批准文件

2023年是全面深入学习宣传贯彻党的二十大精神的开局之年,也是全面推进乡村振兴的关键之年。学院将深入贯彻落实习近平总书记关于全面推进乡村振兴的一系列重要论述和重要讲话精神,紧抓重点领域,创新方式方法,培养青年学子们在乡村振兴社会实践中的乡土情怀和担当精神,让“智”与“志”相结合,发挥青年带动作用,凝聚青年之力,努力为助力乡村振兴、促进共同富裕贡献地科力量!


审核 | 温仪霞 王成 胡孜 王勇